Silicon Carbide (SiC) MOSFETs with isolated gate drivers have become indispensable in modern power electronics, offering unmatched performance, efficiency, and reliability. The PEModule PLUGY System SiC MOSFET Module exemplifies this advancement, featuring a 1200V 19A SiC MOSFET optimized for industrial and research applications. As a Silicon Carbide MOSFET Module, it provides superior electrical performance and ruggedness, making it essential for high-power systems such as DC to DC converters and DC to AC converters.
The importance of SiC MOSFETs lies in their ability to handle high voltages and currents efficiently while maintaining low losses. The PLUGY System integrates low RDS(on) technology, which minimizes conduction losses and improves overall efficiency. This is particularly crucial in applications requiring fast switching, where heat and energy losses can significantly impact performance. With advanced thermal management, the module ensures stable operation under demanding conditions, making it suitable for industrial applications like renewable energy systems, electric vehicles, and smart grids.
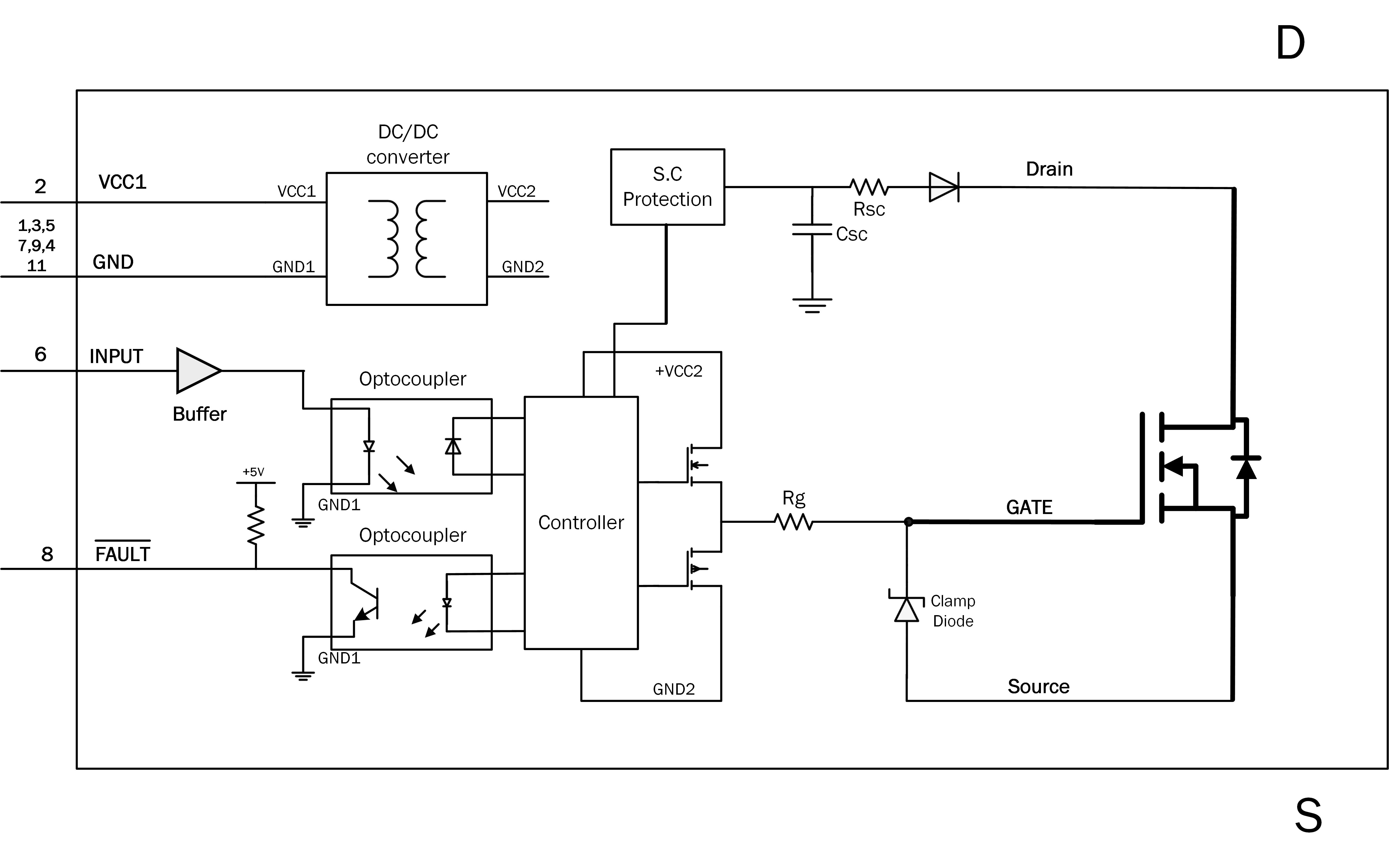
The isolated gate driver enhances the reliability and safety of SiC MOSFET modules by separating the control and power circuits. This isolation reduces the risk of electrical faults and electromagnetic interference, ensuring precise control in fast switching applications. High isolation voltage further strengthens the safety features, protecting sensitive circuits and extending the module’s lifespan. The integration of active Miller clamping technology ensures smooth switching transitions, preventing spurious turn-on events that could compromise performance.
Short circuit protection is another critical feature of the PLUGY System SiC MOSFET Module. In high-power applications, short circuits can cause severe damage to electronic components. The module’s built-in protection mechanisms detect faults quickly and respond effectively, safeguarding the system from potential failures. This robustness is further enhanced by the module’s avalanche ruggedness, which allows it to withstand high-voltage spikes and extreme conditions without degradation.
For research applications, the 1200V 19A SiC MOSFET offers unparalleled flexibility. Its pluggable design allows for easy integration into various setups, making it a valuable tool for testing and prototyping new technologies. Researchers can explore innovative designs in power electronics with the confidence that the module will deliver consistent and reliable results. Its high-performance capabilities make it ideal for advancing the development of efficient DC to DC and DC to AC converters, critical components in power systems worldwide.




